公司新闻
披露供应商节能减排信息-官网披露
披露供应商节能减排信息
为增强供应商的情形治理,,,实现绿色采购,,,公司一直强调供应商与 我司在企业文化与谋划理念上对情形;;;;;さ娜贤,,这是实现供应链 成员间战略同伴关系形成的基础。。。在对供应商的相助选择上,,,我司在 多个潜在的供应商之间择优较量,,,并经供应商允许,,,对部分绿色供 应商相枢纽能减排信息举行披露。。。
山西太钢不锈钢股份有限公司
太钢不锈钢冷连轧产线配套最先进的环保设施,,,实现双A级超低排放;;;;;应用
退火炉余热深度回用、酸洗段电解工艺厘革、分段式水系统内循环等节能降碳
新手艺,,,追求极致能效;;;;;内循环焦炉煤气替换自然气,,,碳排放量降低20%。。。
智能化无人库区与跨厂区地链实现物料跨空间自动转运,,,屋顶光伏绿电替换
化石能源,,,打造了冷轧首个“0”碳区域。。。

此前,,,太钢正式宣布了不锈钢低碳冶金手艺蹊径图。。。蹊径图明确了太钢集团
低碳生长的时序表和基于不锈钢产品冶炼的六大碳中和手艺路径,,,为2025年 实现降碳6%、2030年实现降碳16%、2035年实现降碳30%、2050年实现碳中和 的目的,,,提供了科技和手艺支持。。。
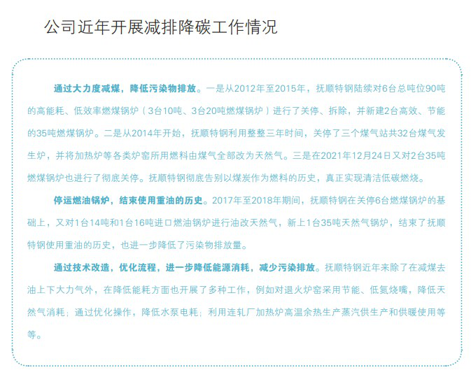
抚顺特殊钢股份有限公司
为加速推进超低排放刷新事情,增进公司绿色、高质量生长。。。克日,,,抚
顺特钢召开超低排放刷新事情预评估启动会。。。



披露供应商绿色资质信息
为增强供应商的情形治理,,,实现绿色采购,,,公司一直强调供应商与 我司在企业文化与谋划理念上对情形;;;;;さ娜贤,,这是实现供应链 成员间战略同伴关系形成的基础。。。在对供应商的相助选择上,,,我司在 多个潜在的供应商之间择优较量,,,并经供应商允许,,,对部分绿色供 应商相关 绿色 资质举行披露。。。
山西太钢不锈钢股份有限公司获批绿色工厂:工业和信息化部办公
|
厅关于宣布 2017 年第一批绿色制造树模名单的通知 (miit.gov.cn) |
山西太钢不锈钢股份有限公司上榜绿色设计产品名单:工业和信息
|
化部办公厅关于宣布 2022 |
年度绿色制造名单的通知 (miit.gov.cn) |
烟台华新不锈钢有限公司
能源治理系统认证 PDF
中航上大高温合金质料股份有限公司
中航上大情形、职业康健清静治理系统认证 PDF





浙公网安备 33050202000724号